


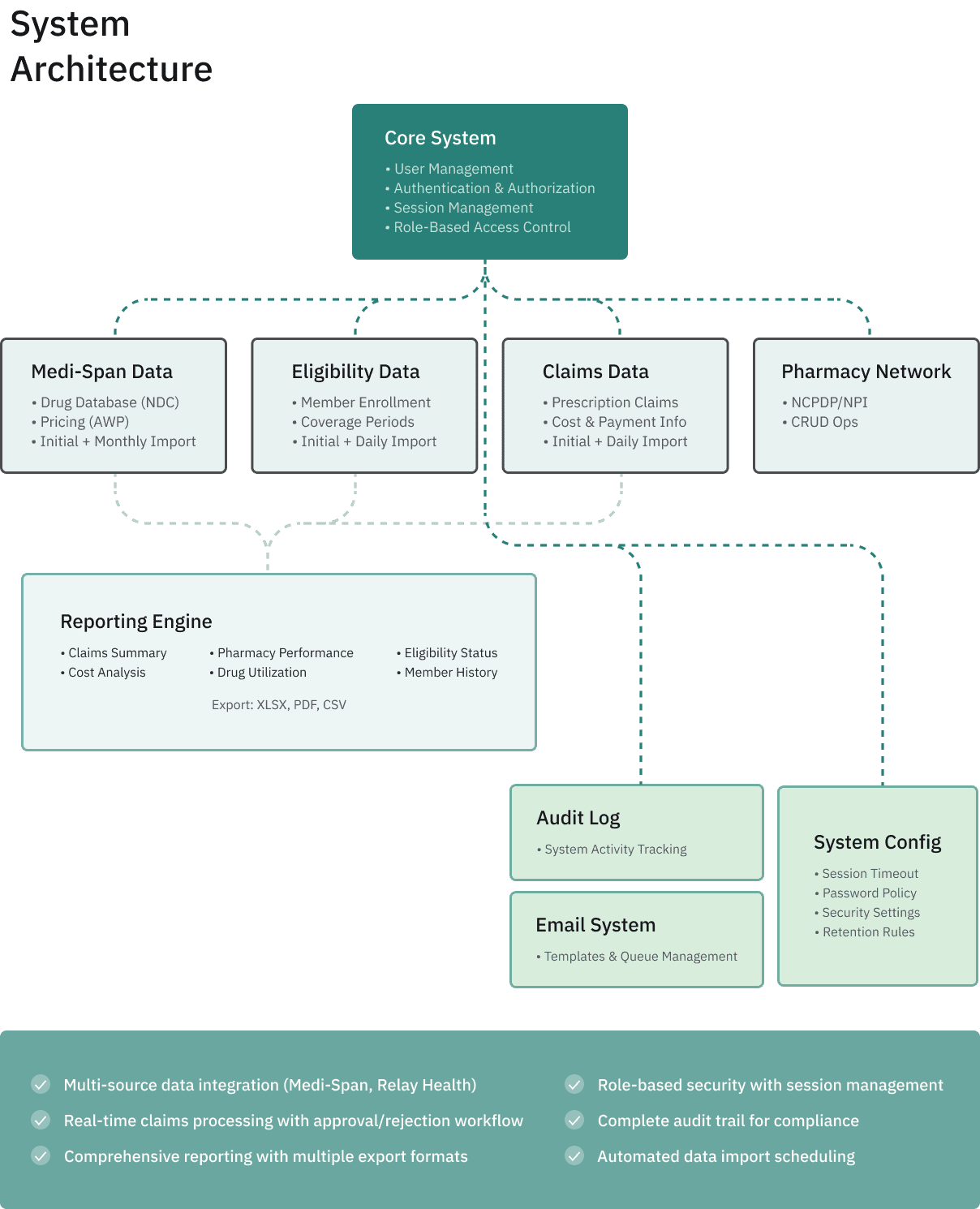
The services manage claims, eligibility, and pharmacy data through AWS-hosted infrastructure and include benefit plan design, administration, network management, and analytics reporting. The company’s data ecosystem spans multiple healthcare domains, requiring precise master-data alignment and interoperability across PBM and EHR systems.
~600
Field data objects
70,000 U.S.
Pharmacies real-time claims processing
Automated and scalable claims processing, supporting more partners and faster reporting cycles.
Improved data accuracy and compliance, reducing legal risk.
User-friendly reporting, enabling partners to act more easily.
Stability and future readiness, supported by a detailed infrastructure improvement plan.
The Early Challenges Included:
Five Years Later:





see more...
No Sales Pitch

We’ll get back to you right after reading your message. Thank You!


We use cookies to bring best personalized experience for you. Check our Privacy Policy to learn more about how we process your personal data
Accept AllPrivacy is important to us, so you have the option of disabling certain types of storage that may not be necessary for the basic functioning of the website. Blocking categories may impact your experience on the website. More information
We use cookies to bring best personalized experience for you. Check our Privacy Policy to learn more about how we process your personal data
Accept AllPrivacy is important to us, so you have the option of disabling certain types of storage that may not be necessary for the basic functioning of the website. Blocking categories may impact your experience on the website. More information